信息来源:【上注协】 发布时间:2025-11-18 14:00
上海市注册会计师协会(以下简称协会)定于2025年11月27日举办《2025年度注册会计师行业人才教育“主题月”系列(五)》面授培训(安永专场)。现将相关事项通知如下:
一、培训对象
本市会计师事务所注册会计师。
二、培训时间及地点
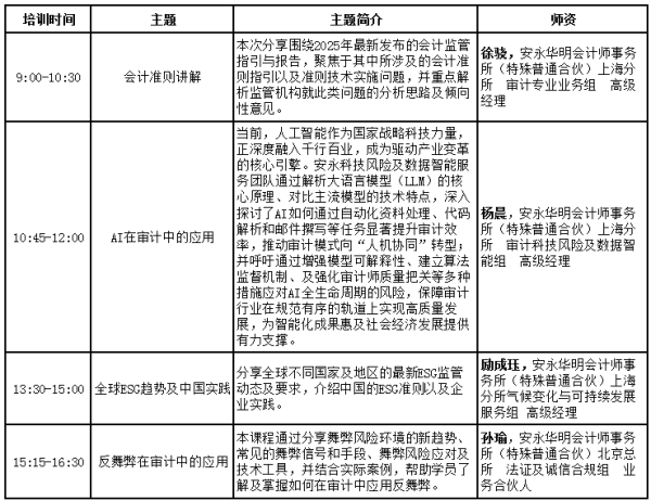
时间:11月27日 上午9:00—12:00 下午13:30—16:30
地点:肇嘉浜路789号均瑶国际广场30楼培训教室(8:30开始签到)。
三、课程简介
本次培训旨在帮助项目经理及以上级别的注册会计师,在掌握审计与会计专业能力的基础上,进一步提升与客户沟通的深度与广度。课程内容由安永资深讲师授课,聚焦实战洞察且具有较强的前瞻性与实操价值,课程主题包括《会计准则讲解》、《AI在审计中的应用》、《全球ESG趋势及中国实践》、《反舞弊在审计中的应用》。

四、报名时间及人数
1.报名时间:
注册会计师:11月19日10:00 ——11月25日17:00
2.报名人数:60人
五、报名方式
1.各事务所培训管理人员可通过会计师事务所账号登录“中国注册会计师行业管理信息系统”:https://cmis.cicpa.org.cn/,在“继续教育”模块进行报名(注册会计师本人也可用个人账号登录系统报名)。请各事务所于11月26日10:00后上网查看报名确认情况,通知报名已确认的注册会计师参加培训(注册会计师本人也可自行查看报名确认情况)。
2.11月26日,协会将群发短信给报名成功学员,请学员仔细阅读短信内容,特别注意短信内的链接(均瑶大楼的访客通行码),请保留好此链接并在培训当天进入大楼时刷码使用。
六、其他有关事项
1.学员凭本人身份证进入教室培训,请准时出席,勿无故缺席。
2.注册会计师参加本次培训(8学时/天),计入2025年度面授学时。注册会计师可以于次月自行通过协会官网“继续教育——执业注册会计师课时汇总统计”查询学时。
3.2025年注册会计师学时要求:一年为一个考核周期并须完成40个学时,其中面授培训(含网络直播)不得少于16个学时,网络培训(录播)可以达到24个学时,职业道德不得少于4个学时。
4.联系人:上注协考试培训部 康钰寅 33562064。
特此通知。
上海市注册会计师协会
2025年11月14日
2025年上海市注册会计师行业优秀人才第十一期结业式、第十二期开班式暨第四届全国会计知识大赛行业颁奖典礼顺利举行
行业党校举办学习贯彻党的二十届四中全会精神专题辅导报告会
党建引航 注立潮头——上海市注册会计师行业首届岗位技能比武竞赛总结交流大会顺利举行
上海市注册会计师行业党委举办行业党务工作中青年骨干人才培养项目首期集中培训
行业党校举办2025年入党发展对象培训班
上海市注册会计师协会与上海市律师协会、新加坡特许会计师协会以及新加坡律师公会四方合作备忘录签约仪式顺利举行
赋能再出发--2025年度行业优秀人才精英返校集训侧记
上海注协举办注册会计师行业人才教育“主题月”系列(三)面授培训班