首页
协会简介
协会概况
协会章程
组织结构
部门职责
公共信息
最新公告
业界动态
财经新闻
调查问卷
事务所风采
表格下载
事务所通讯录
事务所招聘信息
政策法规及规定
考试政策
考务规则
事务所管理制度
执业注册会计师管理制度
非执业会员管理制度
继续教育制度
监管制度
专业标准
综合管理办法
立信法规库
考试中心
考试信息
考试政策
考务规则
成绩查询
会员管理
事务所成立及注销公告
个人会员注册及注销公告
其它信息公告
执业注册会计师办事流程
非执业会员办事流程
年检公告
事务所管理制度
执业注册会计师管理制度
继续教育
执业注册会计师继续教育信息
非执业会员培训信息
人才培养
培训动态
继续教育制度
年度培训计划
执业注册会计师课时汇总统计
完成继续教育课时发布
非执业会员远程培训
助理培训班报名
助理人员课时查询
监管之窗
监管信息
监管公示
监管制度
分类管理信息
协会期刊
期刊浏览
文章查询
网上投稿
党工团建设
党工团通知及公告
党工团信息
党委简报
制度规范
工作指导范本
网络党课
专题专栏
行业信息化建设
行业国际化建设
基层立法联系点建设
当前位置:
首页
>> 服务示范 >> 入驻基地事务所简介
上海王琦赟会计师事务所(普通合伙)基本情况
信息来源:
【上注协】
发布时间:2026-04-28 11:18
图片新闻
更多
市注协召开第七届会员代表大会第三次会议
上海市注册会计师行业、资产评估行业树立和践行正确政绩观学习教育启动部署会顺利举行
沪上巾帼暖一线 注会芳华送温情
凝聚“她力量” 奋进新征程——上海市注册会计师行业妇女联合会正式成立
最新公告
关于举办会计审计服务框架协议采购操作培训的通知
市注会评估行业党校与市注税行业党委联合举办行业树立和践行正确政绩观学习教育专题辅导报告会
2026年度注册会计师行业人才教育帮扶定向班面授培训通知
关于做好“会计审计服务框架协议采购专项培训”预报名的通知
关于举办行业树立和践行正确政绩观学习教育专题辅导报告会的通知
中注协关于开通注册会计师全国统一考试机考模拟练习网站的公告
关于批准丁佳等58位申请人加入中国注册会计师协会成为个人非执业会员的通知
关于准予马方鸣等53人注册为注册会计师的通知
关于注销丁雪楠等30人注册会计师注册的通知
上海市注册会计师行业党委工作简报(2026年第2期)
热点信息
关于举办会计审计服务框架协议采购操作培训的通知
2026年度注册会计师行业人才教育帮扶定向班面授培训通知
市注会评估行业党校与市注税行业党委联合举办行业树立和践行正确政绩观学习教育专题辅导报告会
国务院印发《关于推进服务业扩能提质的意见》
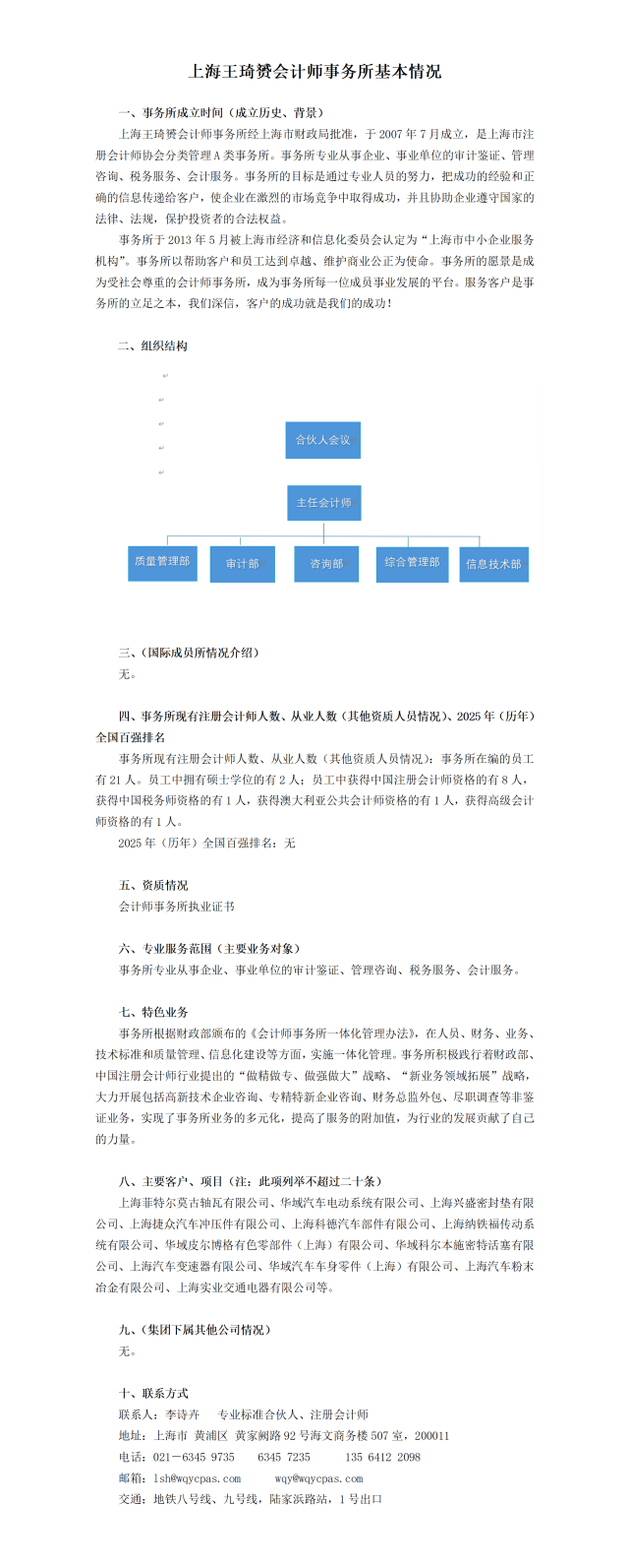
上海王琦赟会计师事务所(普通合伙)基本情况